Wir bauen einen Flasch
Omat.




Die Schaltung.

Im ersten Abschnitt reden wir kurz über die Schaltung. Es wird etwas technisch werden. Wer nicht so tief in die Einzelheiten einsteigen will, der kann die Ausführungen auch überspringen. Für alle anderen kommen ein paar Details.


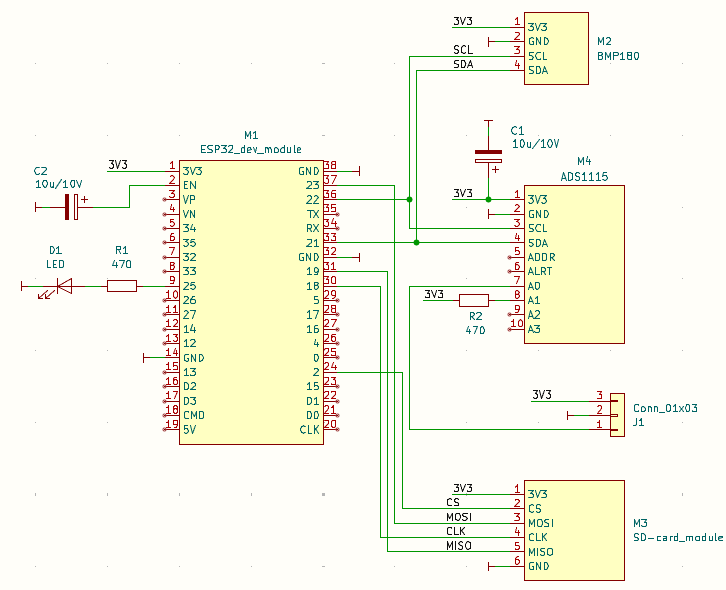
Es wurde ja schon gesagt, dass das Herz des Flaschomaten in einem ESP32 dev modul schlägt. Das Modul wird als 38-polige PCB geliefert und wäre - wenn sonst keine Peripherie gebraucht würde - ohne ein einziges Zusatzbauteil funktionsfähig. Dank eingebauter Spannungsversorgung reicht ihm ein der Strom aus der USB-Buchse. Um den Verbrauch so niedrig wie möglich zu halten, läuft der ESP in unserem Fall nur mit 80MHz, statt den maximal möglichen 240 MHz. Damit braucht die ganze Schaltung weniger als 30mA im aktiven Betrieb. Einen dedizierten sleep-mode gibt es nicht, weil der Flaschomat ja dauernd vom Client erreichbar sein muss. Wer schon mit einem ESP gearbeitet hat weiß vermutlich um die Zicken, die der Bursche macht wenn man in den Boot-Mode wechseln will (Stichwort RTS / DTR von der UART). Darum ist C2 mit 10uV vorgesehen. Der verlängert den Resetpuls von der seriellen Schnitttstelle komend.

An den enstsprechenden externen Schnittstellen des ESP kann direkt die Peripherie angeschlossen werden. Die SD Karte hängt am SPI Bus (4MHz Takt), der BMP180 und der ADS1015 werden per I2C mit 100kHz angesteuert. ESP32 dev modul hat zwar eine "eingebaute" von der Software ansteuerbare LED, trotzdem wurde eine weitere LED am GPIO25 vorgesehen (D1). Das um den Nachbauern die Möglichkeit zu geben auf andere, ähnliche ESP32 Module auszuweichen die ggf. keine LED an Bord haben.

Wie es sich gehört bekommt die 3,3V Versorgung noch einen Puiffer-C ebenfall mit 10uF.
Viel mehr gibts zur Schaltung auch gar nicht zu sagen. Für die Freaks hab ich den Schaltplan für das ESP32 dev modul noch in den download gepackt.




Der Aufbau der Module.

Es ist ratsam mit dem Einlöten der Stiftleisten in die Module zu beginnen. Die passenden Stiftleisten sind übrigens in der Lieferung der Module enthalten. Ihr müsst die also nicht gesondert kaufen.
Achtet aber unbedingt darauf, auf welche Seite die Stiftleisten gelötet werden müssen. Wenn die einmal verlötet sind ist das nachträgliche Auslöten ohne Spezialwerkzeug nahezu unmöglich. Hier noch mal die Module mit den Stiftleisten in der Übersicht





Einbau in die Hauptplatine

Bevor die Module in die Hauptplatine gelötet werden, wird diese mit den SMD Bauteilen bestückt. Es sind 5 Bauteile auf der Unterseite zu verlöten. Die Werte finden sich im Schaltplan, bzw im Bestückplan wieder. Trotzdem hier noch mal im Detail:

- D1; blaue LED; Anode rechts; Bauform 0805
- R1; 220Ohm; Bauform 0805
- C2; 10uF; Bauform 0805
- R2; 1kOhm; Bauform 0805
- C1; 10uF; Bauform 0805